This document will explain the different placement methods that are available to clients for automatic placement of reps into the Genealogy during enrollment. They are broken down by Genealogy Type.
A Binary genealogy has only two reps in each level. These are the Left and Right Legs. One leg is considered weak and the other strong based on the commissionable volume in each leg.
Determining the weak leg
The system will use the most recent official bonus run where a binary bonus (Team Bonus) existed to get the carryover volumes for each leg for the rep. It will then add those carryover volumes to the Rep's current Left and Right real-time volumes (Volume Types). The leg with the lesser total volume is considered the Weak Leg for placement.
Reps are given the option to select what leg their sponsored reps should be placed on: Weak, Left, Right, or Not Specified. Not Specified will default to the company placement method as specified in the Genealogy configuration.
New reps are placed in the first available downline spot moving left to right. In the image below, Rep Z sponsors a new rep (rep X), who will be placed on the right in the next available downline position moving left to right, as indicated. Rep B sponsors a new rep (rep Y), who is placed on the left, as indicated.
This placement method is more common in Matrix Genealogies and is very rarely, if ever, utilized in a Binary Genealogy structure.

Sponsored reps are automatically placed in the next available downline, outside position. If the Sponsoring rep is in the Left position, then the downline will continue in the Left position. In the image below, rep A's next sponsored rep (rep X) will be placed in A's next outside position as indicated. Rep C's next sponsored rep (rep Y) will be placed in C's next outside position as indicated.

Sponsored reps are placed on the outside leg, then inside leg, then weakest leg thereafter. In the image below, the new reps are placed outside first (D and E), then inside (F and G),then the weak leg by volume, assuming Left leg is weaker (H).
This is an uncommon placement type.

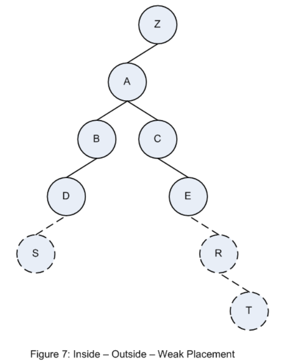
Reps are placed on the first available inside position, then outside position, then weakest leg. In the image below, assuming rep A's weakest leg is the Right Leg, his or her first three sponsored reps will be placed in position R (inside position), S (outside position), and T (weakest leg) in that order.
This is an uncommon placement type.

Sponsored reps are placed on the right or left to balance the downline legs by volume. This means that the first personally sponsored rep is placed on the LEFT, the second on the RIGHT. Once the legs are balanced, new sponsored reps are placed in the weakest leg. In the image below, the next rep sponsored by rep Z (rep X) will be placed in the right leg of rep B, as indicated, to add balance to the downline legs.

This is similar to Outside Leg above, but will not take into account the Sponsor's placement. It will just place them on the outside alternating from left to right. This also works with Preferred Placement and then will either Balance the downline, or just go Left or Right outside leg.
This is similar to the Balance Then Weak above, but instead of using Volume to balance the legs, this just balances the legs based on the count of reps.
A Matrix genealogy is a Unilevel genealogy with a set number of reps per level. A 2-wide Matrix is basically a Binary, but you can designate the matrix to be a 3-wide, 4-wide, or more.
This example uses a 3-wide Matrix genealogy.
Reps are placed into the first available position moving left to right, regardless of placement balance. In the image below, rep Z is the sponsoring rep and placement is indicated in numerical order. Rep 1 is placed first, followed by rep 2, etc.

This example uses a 4-wide Matrix genealogy.
Enrolled reps are placed evenly across the level according to the date the account was created. In the image below, rep Z is the sponsoring rep and the placement is indicated in numerical order. Rep 1 is placed first, followed by 2, etc., based on their creation dates as shown in the image. In the image, the rep that is placed second is not placed under rep A because rep B already has 3 first level positions filled. The process attempts to even out the level by filling three positions under each upline rep. Once there are three reps placed under A, B, C, and D, the fourth placement will be in order from left to right.

This example doesn't make it clear what the purpose of "Date Created" is. To explain this, take the same example above without any of the empty positions filled. Rep A and C both have 2 positions that need to be filled. Let us suppose that Rep C has an earlier Date Created than Rep A. In this case, Rep C would receive the first placement, and Rep A would receive the second.
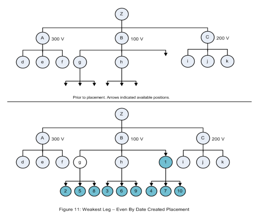
This example uses a 3-wide Matrix genealogy. Reps are placed in order moving left to right within the weakest leg. In the image below, assume the following:
Rep Z is the sponsoring rep
Leg A has 300 Volume
Leg B has 100 Volume
Leg C has 200 Volume
Based on those assumptions, placement is indicated in numerical order and moves from left to right. Rep 1 is placed first, followed by rep 2, etc.
This is an uncommon placement type.

This example uses a 3-wide Matrix genealogy.
Reps are placed evenly based on the order of account creation within the weakest leg. In the image below, assume the following:
Rep Z is the sponsoring rep
Leg A has 300 Volume
Leg B has 100 Volume
Leg C has 200 Volume
The placement is indicated in numerical order, based on the above assumptions and in order of creation date. Rep 1 is placed first, followed by rep 2, etc. Placement is based on weakest leg first. Weakest leg is B, so placement will be within leg B. All placements will be in order of date created within the weakest leg.
This is an uncommon placement type.

Placement will be a straight binary down, basically a 1-wide matrix. So, if Rep Z sponsors Reps A, B, and C, they will be placed as shown in the example below:
This is a very uncommon placement type.

A Unilevel genealogy has unlimited reps on each level. Most of the time the reps on level 1 are all of the reps that were sponsored by the rep. Level 2 would the reps sponsored by the level 1 reps.
Sponsorship always defaults to the first level. This means that a rep's personally sponsored members will always be placed on his or her first level of the Genealogy. Placement and Sponsorship are always the same. In the image below, the next rep sponsored by rep Z (rep X) will be placed on rep Z's first level. Rep Z also personally sponsored reps A, B, C, D, and E. Rep B personally sponsored reps F, G, and H.

This is an alternative to the default Unilevel placement and is controlled in Freedom Settings. By turning on Unilevel Plus, a rep is given the ability to sponsor members on levels other than his or her first level. Placement and Sponsorship are not always the same. In the image below, rep Z could place his or her next sponsored member (rep X) on either his or her first level, or under rep B, on the second level. Unilevel Plus does not limit placement to only the first or second level. A rep could theoretically place a new personally sponsored member on any level in his or her downline.

See example in Binary genealogy
See example in Binary genealogy
See example in Binary genealogy
See example in Matrix genealogy
See example in Binary genealogy
See example in Binary genealogy
See example in Matrix genealogy
See example in Binary genealogy
See example in Binary genealogy
See example in Binary genealogy
See example in Matrix genealogy
See example in Matrix genealogy
See example in Matrix genealogy